As you probably know Simacan's main product is called Control Tower. The Control Tower is where authorized users can see their planned trips and the actual and completed state of their trips. They can update trips and have real-time collaboration to inform drivers or other parties when necessary. The conceptual datamodel of the Control Tower and the Simacan Platform allows for many types of interaction. Our APIs make it easy to make interact with your datasets.
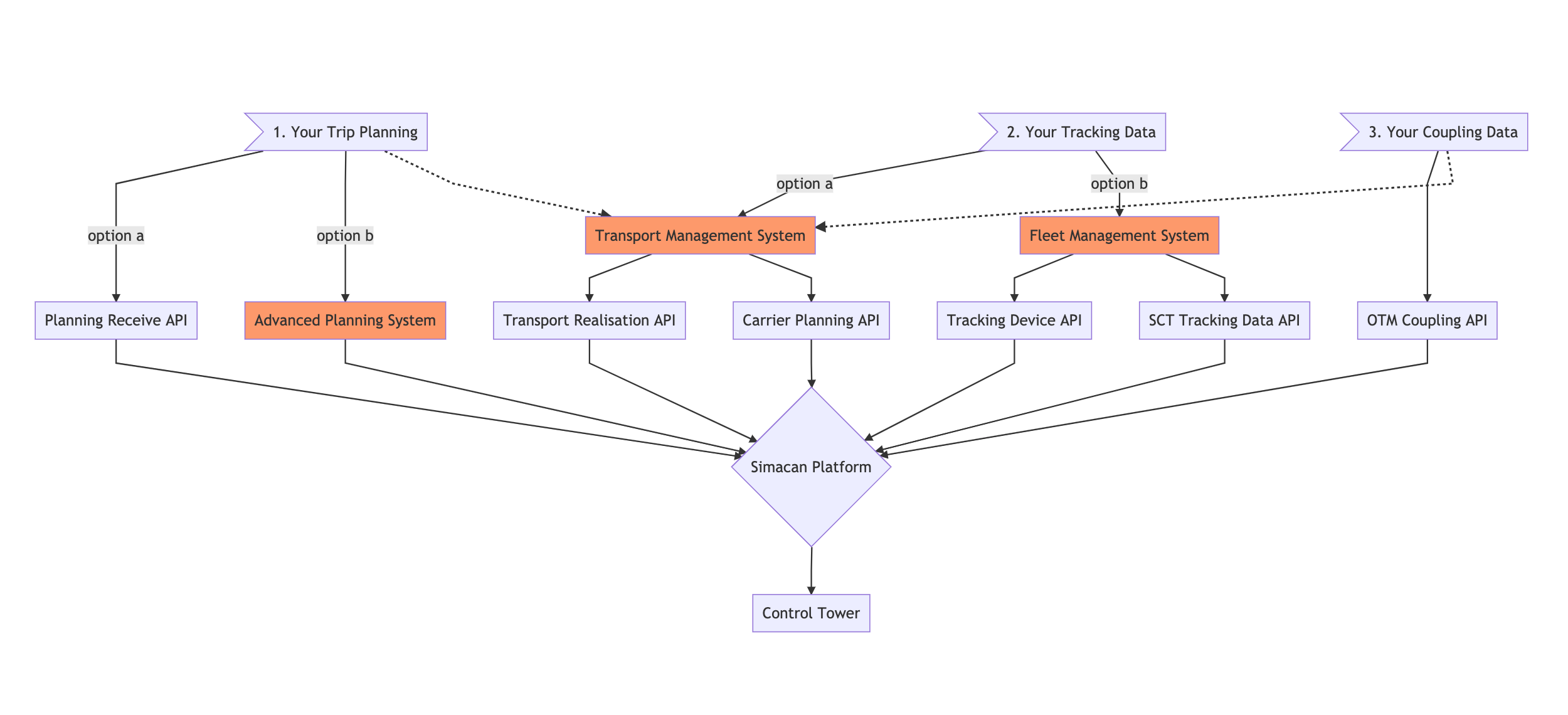
To make your vehicles visible on the Simacan Platform, the least we need to know is your trip planning information (1), tracking data from your device (2), and we should be able to make a relation between the two (3). Let's show you in a simplified schematic diagram:

Data Flow:
- Your Trip Planning → Simacan Platform (Trip 15, Stop 6, 3 Soho Street, London)
- Your Tracking Data → Simacan Platform (Truck 18, -0.12706, 51.48774)
- Your Coupling Data → Simacan Platform (Truck 18 + Trip 15)
- Simacan Platform → Control Tower (if all three data types are present)
As a shipper, your trip planning should consist of a set of stops that are directly dependent on each other. The stops translate to addresses where you want a single vehicle to stop and do some actions, executed in a specific order. Each trip and each stop should have its own unique identifier. For all stops you will need to know the planned arrival and departure times. Once you have gathered above data, you are ready to send your planning to our platform.
- Read our step-by-step integration guide for Universal Planning Inbox
When you are using an Advanced Planning Systems like Ortec, Delmia Quintiq, Conundra and others, please contact your Customer Success Manager. Most of these systems offer possibilities for realtime integration with our platform. We have made multiple successful planning integrations for customers with these advanced planning systems.
As a carrier, you can add your information to the planning data on the Simacan platform. For example, you can assign a vehicle and a driver to a trip, or you can charter or subcontract trips to other carriers. This means that the carrier itself won't be doing the driving, instead they will subcontract this to a 3rd party. By assigning a subcontractor, that subcontractor is then allowed to see the trip in the Control Tower, couple vehicles and post tracking data.
- See our reference for Carrier Planning API
When we talk about tracking data, we mean the position (GPS-coordinates) or other sensor data coming from your tracking device, for Control Tower visibility. Such tracking devices can be located in any type of vehicle, as long as it can frequently communicate its location. All tracking devices should have their own unique identifiers. There are specialized external Fleet Management Systems which can take care of all your sensors, devices and locations, and make their data centrally available, for example to Simacan.
Any Fleet Management System should be able to connect to our platform. In case you are an FMS developer, we made a guide to streamline integration with our platform. In case you are a user of an FMS platform, get in touch with your provider to check if they are already connected to our platform.
- Read our step-by-step integration guide for FMS Integrations
As developer, this might be the easiest to set up. The following Fleet Management Systems are supported by default:
You will only have to provide us with your credentials, and your environment name. We then fetch all relevant tracking data into the Simacan Platform. Your tracking devices, including their unique identifiers, are then available in Control Tower.
A Transport Management System is an external software solution that helps carriers combine realtime tracking data, trip planning information from their shippers and administrative and financial details. Such Transport Management Systems can already make the combination between trip planning and tracking data. This is helpful when sending data to the Simacan platform, as they can already send the unique trip identification with its tracking data.
- See our reference for Transport Realisation API
After sending your trip planning and tracking data, the third piece of information you need to provide to the Control Tower, is the relation between the two, known as coupling. In other words: "Which vehicle executes this trip?"
This can either be done by using our OTM Couple API:
- See our reference for OTM Couple API
Or by your Transport Management System, as mentioned above:
- See our reference for Transport Realisation API
Now that you've learned a bit more on the above APIs, and how they work together, we can sketch a more enhanced diagram for your dataflow.

API Flow:
- Your system → Carrier Planning API → Simacan Control Tower